一、對口支援高校-喀什大學簡介
喀什大學坐落于中國歷史文化名城、中國優秀旅游城市、素有“五口通八國、一路連歐亞”之稱的喀什,是祖國最西部一所以培養基礎教育師資和經濟社會發展需要的應用型人才為使命的多科性本科學校。
學校現有16個教學單位,55個本科專業(含4個專業方向):其中,師范類專業23個,非師范類專業32個,涵蓋理學、工學、文學、教育學、藝術學、法學、經濟學、管理學、歷史學九個學科門類。有4個一級學科碩士學位授權點,3個碩士專業學位授權點。擁有高臺和新泉2個校區,占地面積166.07萬平方米,教學設施設備先進,教學環境舒適。圖書館藏書131.55萬冊,電子圖書約60萬冊,各類文獻數據庫12個;校園網及5G通信網絡覆蓋全校,擁有完善的較高標準的教學實驗設備和文化、體育、衛生等設施。
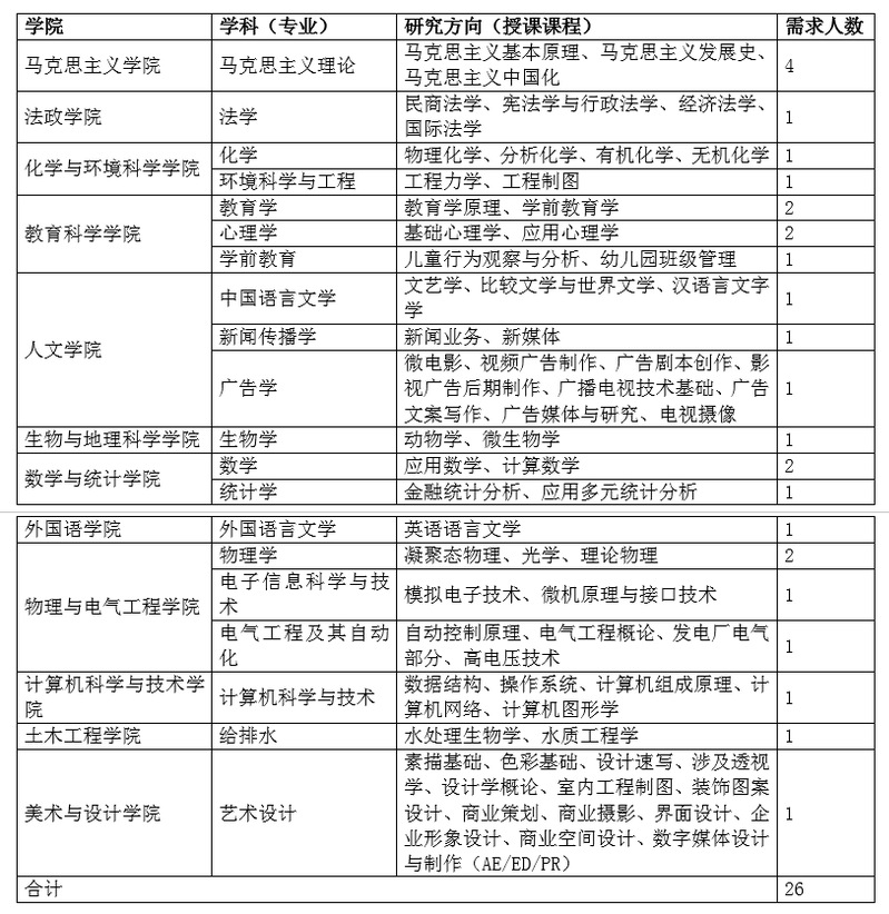
二、專業需求
1.緊缺專業

2.其它專業




三、資格條件
從南開大學退休人員中遴選銀齡教師,申請教師年齡一般在70(含)歲以下(身體情況較好者可適當放寬年齡要求),具有副高級以上職稱,一線教學科研經驗豐富;政治可靠、師德高尚、愛崗敬業、業務精良;身體健康、甘于奉獻、不怕吃苦、作風扎實。
四、崗位職責
1. 以課程教學、教學指導、課題研究、團隊建設指導為主,短期授課、在線教育、微信輔導、同步課堂、學術講座(報告)為輔,采取傳、幫、帶的方式,指導受援高校教師做好教學和科研工作,把先進教學方法和科研理念傳授給受援高校教師。
2. 長期銀齡教師,支援服務時間原則上不少于1學年,每學年承擔不少于64課時的教學工作,參與指導1項課題研究,通過傳、幫、帶方式指導青年教師,組織開展若干學術講座、教研等活動。鼓勵考核合格的長期銀齡教師連續支援服務。
3. 短期和遠程銀齡教師,按照“突出實效、形式多樣、時間靈活”的原則,根據受援高校需求,認真做好支教、支研工作。
五、保障措施
(一)相關待遇
1. 教育部提供的待遇
(1)長期銀齡教師稅前補助標準為正高級職稱教師10萬元/年、副高級職稱教師8萬元/年,按月發放。
(2)短期銀齡教師稅前補助標準為正高級職稱教師8000元/月,副高級職稱教師6400元/月。
(3)在線教育、微信輔導、同步課堂等柔性方式支教,課時費為100元/課時。
2. 喀什大學提供的待遇
(4)長期援派教師具有正高專業技術職務人員每年補貼2萬元,具有副高專業技術職務人員每年補貼1.5萬元。
(5)通過面授方式授教,課時費標準為:具有正高專業技術職務人員酬金標準為350元/課時;具有副高專業技術職務人員酬金標準為260元/課時。
(6)提供專家公寓。
(7)每年報銷本人2次往返交通費用,報銷1次2名直系親屬往返探親費用;提供親屬探親期間的住宿。
(8)提供一年一次的免費健康體檢。
(9)為調研考察提供車輛和其他便利服務。
(10)提供人身意外傷害保險。
(11)對援派教師在援派期間完成的業績成果,按照喀什大學在職職工進行獎勵。
3. 南開大學提供的待遇
(12)援派期限一年以上的可享受一次性補助1萬元。
(13)提供意外傷害補充保險。
(14)提供派出前的免費健康體檢。
(二)政策保障
1. 銀齡教師服務期間人事關系、現享受的退休待遇不變。長期銀齡教師享受喀什大學同類同級別人員的各項福利待遇,按受援地有關規定正常享受探親和寒暑假。未休假的,按有關規定可由受援單位報銷1名家屬往返受援地的交通費。
2. 喀什大學為銀齡教師創造良好的工作環境,提供必要的教學科研設備和食宿等生活條件,做好日常服務工作,落實相關待遇與保障措施。
3. 南開大學關心關注銀齡教師及其家屬,全力解決他們工作和生活中的困難;負責提供遠程授課設施設備,協助喀什大學做好后勤保障工作。
4. 銀齡教師服務期間因病因傷發生醫療費用,按本人醫療關系和有關規定辦理。患有慢性疾病需定期開藥的教師,南開大學為其提供必要的便利。服務期間生病或受傷的銀齡教師,參照喀什大學相關制度,給予探望慰問等待遇。急性病、意外傷害致病可在當地急診就醫,按規定報銷診療費用。
六、報名咨詢與聯系方式
人事處:馬老師 聯系電話:13820370954
離退休處:林老師 聯系電話:13820699227
報名表接收郵箱:ltxc@nankai.edu.cn
七、報名截止時間:2021年9月6日
歡迎您在身體許可、家人同意、自愿參加的前提下報名!
離退休處、人事處、對口支援辦公室
2021年8月31日